学院首页
部门首页
通知公告
部门简介
现任领导
机构设置
规章制度
教学管理
教学事故处理
教务系统管理
督导条例
赛事管理
科研管理
荣誉展示
教师
学生
师生同赛
科研情况
共享资源
专业目录
人才培养方案
教学文件
教学常用表格
联系我们
规章制度
规章制度
部门首页
>>
规章制度
>> 正文
教学管理
教学事故处理
教务系统管理
督导条例
赛事管理
科研管理
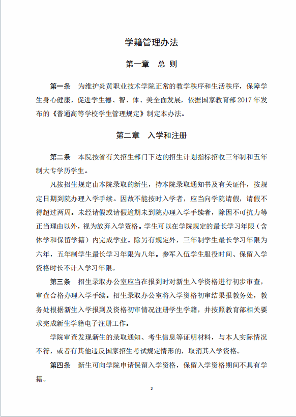
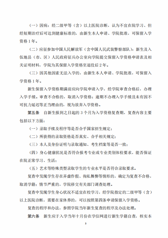
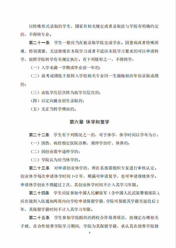
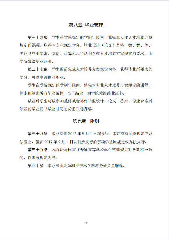
学籍管理办法
发布日期:2023-08-14 作者:炎黄职业技术学院 来源: 点击: