欢迎访问炎黄职业技术学院休闲观光事业系网站!
学校首页
学院首页
首页
系部概况
教研室构成
专业设置
旅游管理
酒店管理与数字化运营
烹饪工艺与营养
空中乘务、民航安全技术管理
高速铁路客运服务
教育教学
实习实训
学生工作
当前位置:
首页
·
通知公告
·
正文
通知公告
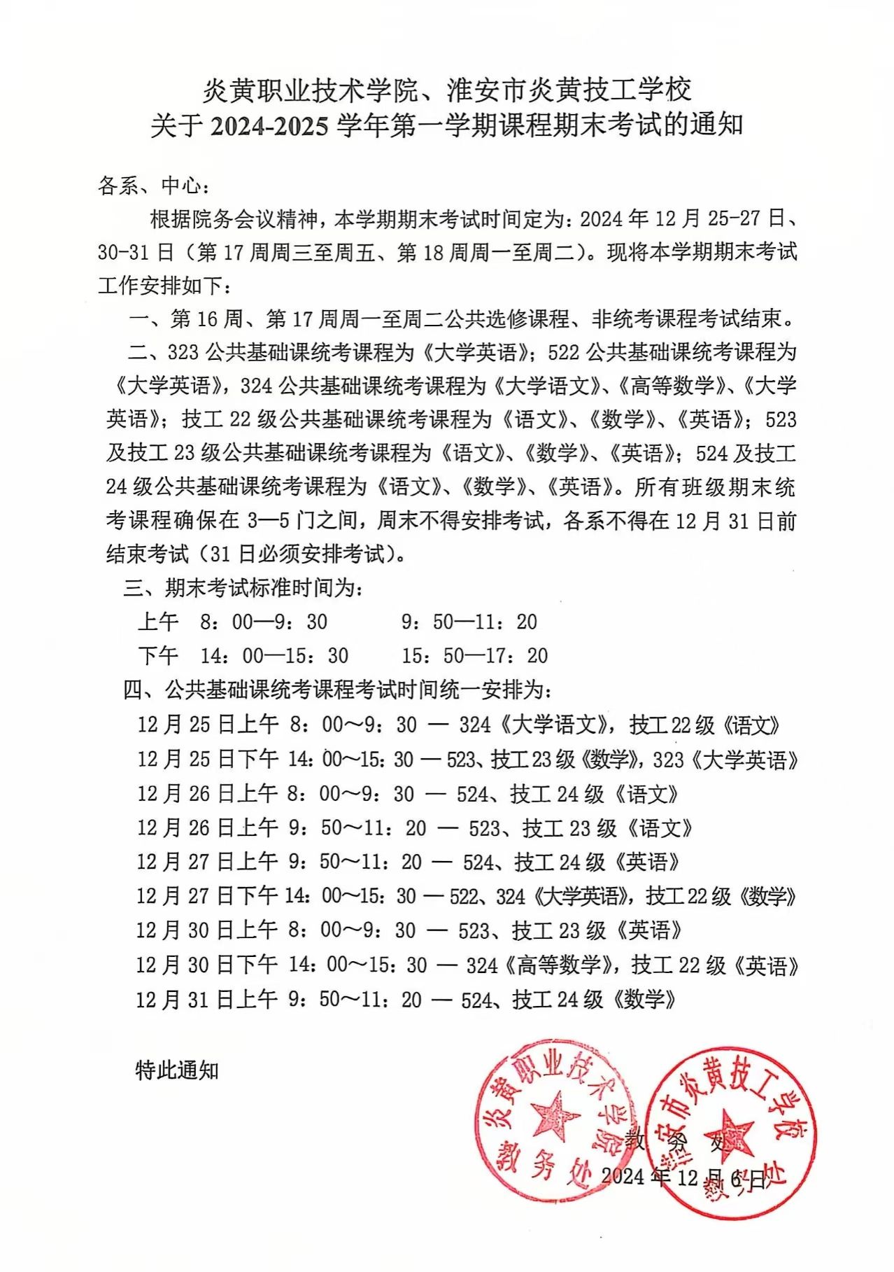
关于 2024-2025 学年第一学期课程期末考试的通知
来源:
发布日期:2024/12/06
点击量:
版权所有©炎黄职业技术学院 邮编:223400
地址:江苏省淮安市涟水炎黄大道东1号
苏ICP备17011586号-1